Files
open-im-server/README-zh_CN.md
T
Xinwei Xiong af878a96cf feat: add architecture layers (#1860)
* feat: add architecture layers

* feat: add architecture layers

* feat: add architecture layers

* feat: add .gitignore file

* feat: add .gitignore file

* feat: fix openim logs and ci

* feat: fix openim logs and ci

* feat: support openim readme docs

Signed-off-by: Xinwei Xiong (cubxxw) <3293172751nss@gmail.com>

* Update main.go

---------

Signed-off-by: Xinwei Xiong (cubxxw) <3293172751nss@gmail.com>
2024-02-02 11:47:16 +00:00

9.3 KiB
Raw Blame History

🟢 扫描微信进群交流

Ⓜ️ 关于 OpenIM

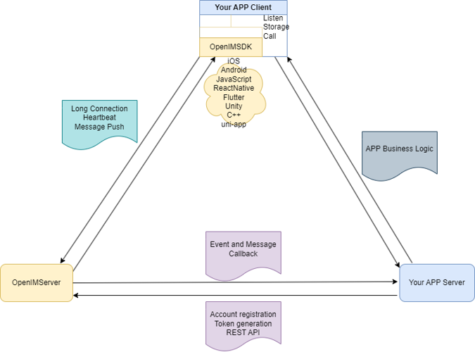
OpenIM 是一个专门设计用于在应用程序中集成聊天、音视频通话、通知以及AI聊天机器人等通信功能的服务平台。它通过提供一系列强大的API和Webhooks,使开发者可以轻松地在他们的应用中加入这些交互特性。OpenIM 本身并不是一个独立运行的聊天应用,而是作为一个平台,为其他应用提供支持,实现丰富的通信功能。下图展示 AppServer、AppClient、OpenIMServer 和 OpenIMSDK 之间的交互关系来具体说明。

App-OpenIM 关系

🚀 关于 OpenIMSDK

OpenIMSDK 是为 OpenIMServer 设计的IM SDK,专为嵌入客户端应用而生。其主要功能及模块如下:

  • 🌟 主要功能:

    • 📦 本地存储
    • 🔔 监听器回调
    • 🛡️ API封装
    • 🌐 连接管理

    📚 主要模块:

    1. 🚀 初始化及登录
    2. 👤 用户管理
    3. 👫 好友管理
    4. 🤖 群组功能
    5. 💬 会话处理

它使用 Golang 构建,并支持跨平台部署,确保在所有平台上提供一致的接入体验。

👉 探索 GO SDK

🌐 关于 OpenIMServer

  • OpenIMServer 具有以下特点:
    • 🌐 微服务架构:支持集群模式,包括网关(gateway)和多个rpc服务。
    • 🚀 部署方式多样:支持源代码、kubernetes或docker部署。
    • 海量用户支持:十万超级大群,千万用户,及百亿消息

增强的业务功能:

  • REST APIOpenIMServer 提供了REST API供业务系统使用,旨在赋予业务更多功能,例如通过后台接口建立群组、发送推送消息等。
  • WebhooksOpenIMServer提供了回调能力以扩展更多的业务形态,所谓回调,即OpenIMServer会在某一事件发生之前或者之后,向业务服务器发送请求,如发送消息之前或之后的回调。

👉 了解更多

🚀 快速开始

在线体验iOS/Android/H5/PC/Web

👉 OpenIM online demo

🤲 为了方便用户体验,我们提供了多种部署解决方案,您可以根据下面的列表选择自己的部署方法:

🛠️ 开始开发 OpenIM

OpenIM 我们的目标是建立一个顶级的开源社区。我们有一套标准,在社区仓库中。

如果你想为这个 Open-IM-Server 仓库做贡献,请阅读我们的贡献者文档

在开始之前,请确保你的更改是有需求的。最好的方法是创建一个新的讨论Slack 通信,或者如果你发现一个问题,首先报告它

Note

针对中国的用户,阅读我们的 Docker 镜像标准 以便使用国内 aliyun 的镜像地址。OpenIM 也有针对中国的 gitee 同步仓库,你可以在 gitee.com 上找到它。

🤝 社区

您可以加入这些平台,讨论问题,提出建议,或分享您的成功故事!

✍️ 贡献

我们欢迎任何形式的贡献!请确保在提交 Pull Request 之前阅读我们的贡献者文档

感谢您的贡献,我们一起打造一个强大的即时通信解决方案!

📕 许可证

OpenIMSDK 在 Apache License 2.0 许可下可用。查看LICENSE 文件了解更多信息。

🔮 Thanks to our contributors!