chao 6912ad6f33 feat: add api logger (#3427)
* pb

* fix: Modifying other fields while setting IsPrivateChat does not take effect

* fix: quote message error revoke

* refactoring scheduled tasks

* refactoring scheduled tasks

* refactoring scheduled tasks

* refactoring scheduled tasks

* refactoring scheduled tasks

* refactoring scheduled tasks

* upgrading pkg tools

* fix

* fix

* optimize log output

* feat: support GetLastMessage

* feat: support GetLastMessage

* feat: s3 switch

* feat: s3 switch

* fix: GetUsersOnline

* feat: SendBusinessNotification supported configuration parameters

* feat: SendBusinessNotification supported configuration parameters

* feat: SendBusinessNotification supported configuration parameters

* feat: seq conversion failed without exiting

* fix: DeleteDoc crash

* fix: fill send time

* fix: fill send time

* fix: crash caused by withdrawing messages from users who have left the group

* fix: user msg timestamp

* seq read config

* seq read config

* fix: the source message of the reference is withdrawn, and the referenced message is deleted

* feat: optimize the default notification.yml

* fix: shouldPushOffline

* fix: the sorting is wrong after canceling the administrator in group settings

* feat: Sending messages supports returning fields modified by webhook

* feat: Sending messages supports returning fields modified by webhook

* feat: Sending messages supports returning fields modified by webhook

* fix: oss specifies content-type when uploading

* fix: the version number contains a line break

* fix: the version number contains a line break

* feat: GetConversationsHasReadAndMaxSeq support pinned

* feat: GetConversationsHasReadAndMaxSeq support pinned

* feat: GetConversationsHasReadAndMaxSeq support pinned

* fix: transferring the group owner to a muted member, incremental version error

* feat: unified conversion code

* feat: update gomake

* fix: in standalone mode, the user online status is wrong

* fix: add permission check

* fix: add permission check

* fix: add rpc interface permission check

* fix: CreateGroupChatConversations

* feat: optimize friend and group applications

* feat: optimize friend and group applications

* feat: optimize friend and group applications

* feat: optimize friend and group applications

* fix: optimize friend and group applications

* feat: add api logger
2025-06-19 03:51:35 +00:00
2025-06-11 08:29:44 +00:00
2025-06-19 03:51:35 +00:00
2025-06-18 06:31:09 +00:00
2024-04-24 12:11:24 +08:00
2024-04-22 16:31:11 +08:00
2024-07-16 02:46:21 +00:00
2025-04-22 16:48:12 +08:00
2024-04-24 12:11:24 +08:00
2023-07-10 18:19:25 +08:00
2025-06-19 03:51:35 +00:00
2025-06-19 03:51:35 +00:00
2025-04-22 21:47:13 +08:00
2025-04-22 21:52:32 +08:00
2025-04-22 21:52:02 +08:00

👥 Join Our Community

Ⓜ️ About OpenIM

Unlike standalone chat applications such as Telegram, Signal, and Rocket.Chat, OpenIM offers an open-source instant messaging solution designed specifically for developers rather than as a directly installable standalone chat app. Comprising OpenIM SDK and OpenIM Server, it provides developers with a complete set of tools and services to integrate instant messaging functions into their applications, including message sending and receiving, user management, and group management. Overall, OpenIM aims to provide developers with the necessary tools and framework to implement efficient instant messaging solutions in their applications.

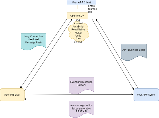
App-OpenIM Relationship

🚀 Introduction to OpenIMSDK

OpenIMSDK, designed for OpenIMServer, is an IM SDK created specifically for integration into client applications. It supports various functionalities and modules:

  • 🌟 Main Features:

    • 📦 Local Storage
    • 🔔 Listener Callbacks
    • 🛡️ API Wrapping
    • 🌐 Connection Management
  • 📚 Main Modules:

    1. 🚀 Initialization and Login
    2. 👤 User Management
    3. 👫 Friends Management
    4. 🤖 Group Functions
    5. 💬 Session Handling

Built with Golang and supports cross-platform deployment to ensure a consistent integration experience across all platforms.

👉 Explore the GO SDK

🌐 Introduction to OpenIMServer

  • OpenIMServer features include:
    • 🌐 Microservices Architecture: Supports cluster mode, including a gateway and multiple rpc services.
    • 🚀 Diverse Deployment Options: Supports source code, Kubernetes, or Docker deployment.
    • Massive User Support: Supports large-scale groups with hundreds of thousands, millions of users, and billions of messages.

Enhanced Business Functions:

  • REST API: Provides a REST API for business systems to enhance functionality, such as group creation and message pushing through backend interfaces.

  • Webhooks: Expands business forms through callbacks, sending requests to business servers before or after certain events.

    Overall Architecture

🚀 Quick Start

Experience online for iOS/Android/H5/PC/Web:

👉 OpenIM Online Demo

To facilitate user experience, we offer various deployment solutions. You can choose your preferred deployment method from the list below:

System Support

Supports Linux, Windows, Mac systems, and ARM and AMD CPU architectures.

✍️ How to Contribute

We welcome contributions of any kind! Please make sure to read our Contributor Documentation before submitting a Pull Request.

Thank you for contributing to building a powerful instant messaging solution!

📕 License

This software is licensed under the Apache License 2.0

🔮 Thanks to our contributors!

S
Description
Languages
Go 97.4%
Shell 1.4%
Dockerfile 1.2%